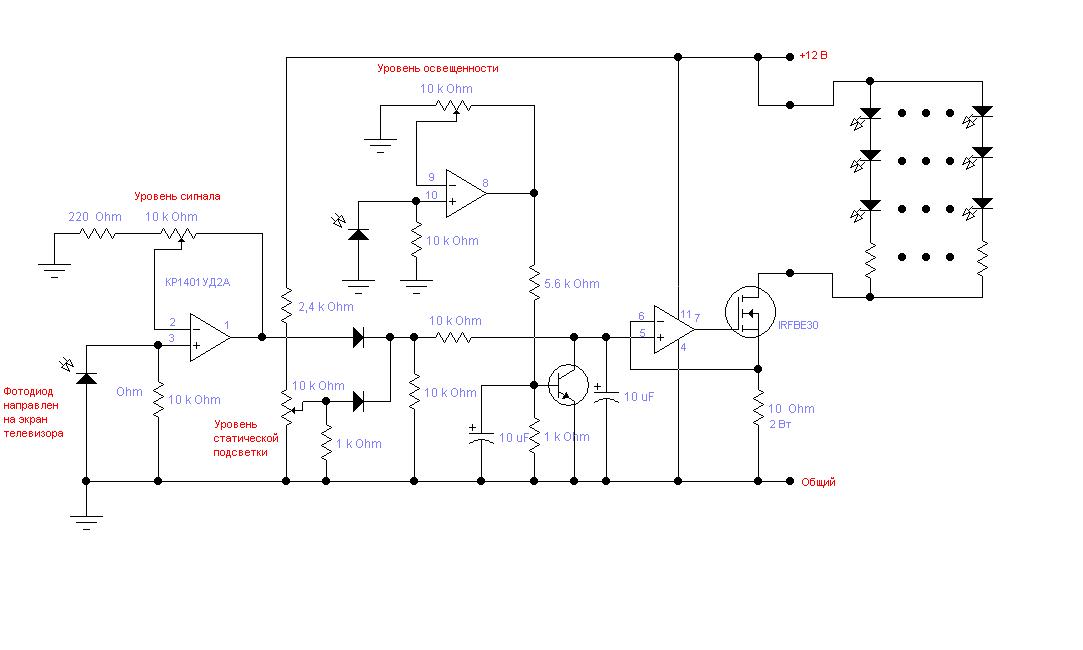
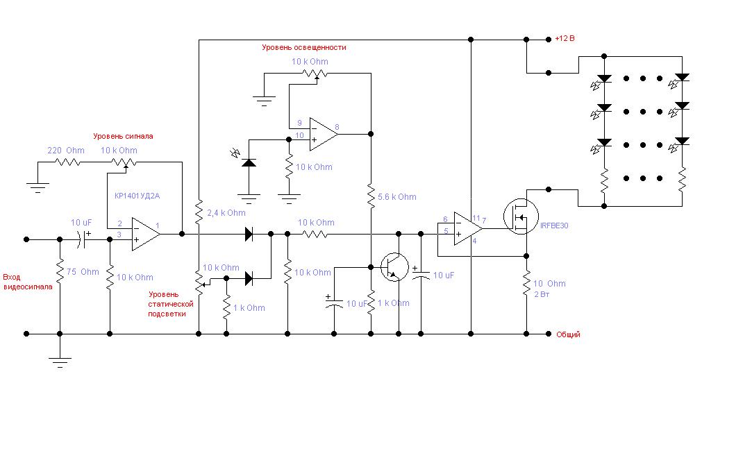
Фонова подсветка на ТВ
Ambilight
"Да се гледа телевизор в пълна тъмнина е вредно!" Тази фраза-заклинание, е известна на всички от детството. Защо заклинание? Защото в повечето случаи на малцина е понятно, по каква причина е вредно. "Вредно и това е !" - говореше болшинството родители на своите деца, а най "просветените" добавяха: "За очите!" Така ли е в крайна сметка, и, ако е така, как може да се неутрализира вредата, или поне да се намали?
Вредно ли? Защо?
Това, че гледането на телевизора в пълна тъмнина като минимум е вредно не предизвиква съмнение в никого. Това се потвърждава както субективно с мнението на болшинството зрители, така и с проведените изследвания. Едва ли си струва да се говори за някакво специфично деструктивно въздействие на такова гледане именно на зрението, освен ако зрителя не гледа телевизора само насреща. В такъв случай вредата за зрението ще бъде нанесена при всеки директен източник на светлина. Става дума първо за повишената умора, причината за която ще разгледаме по-нататък. Постоянната умора на зрението води до неговото влошаване.
Това потвърждават и специално проведените изследвания. Както относителни, така и абсолютни. Относителни - когато на зрителите дават да гледат достатъчно дълъг (обичайно - повече от час) филм в началото в условия на пълно затъмнение, а после с някаква осветеност, след което споделят усещанията си. Абсолютни (максимално обективни) - когато се провеждат медицински измервания на непосредствената реакция на зрителя на външни раздразнения. Методите на обективните изследвания на умората на предизвикват съмнения, защото са отработени още на тестовете за космонавти: умората и разсейването на вниманието под въздействието на различен род външни въздействия. Такива като повишено натоварване, необичайна ориентация в пространството и (в нашият случай) различни условия на осветеност на работната област.
Умората на зрението се обуславя от множество причини. Контраста между картината и обкръжаващото осветление ще бъде прекалено висок, което е вредно за зрението и в естествени условия. Яркостта на екрана се мени динамично, в зависимост от сюжета. И резките преходи от абсолютна тъмнина в стаята до много ярка картина заставят очите екстремално да се пренастройват на предела на своите възможности. Единственият ярък източник на светлина в пълна тъмнина, който се явява екрана на телевизора, води до прекалена концентрация на внимание върху него. Задържането на вниманието на такова ниво дълго време води до стрес и обща умора. Възможно е, тук да играят роля и психологическите причини. Работата е в това, че повишеното физическо натоварване или недостатък на кислород водят до отслабване на периферното зрение (едно от обясненията на "светлинният тунел", видимо от хора, преживели клинична смърт - причина-кислороден глад на мозъка). И практически пълното изключване на периферното зрение изкуствено - във вид на абсолютно затъмнение около телевизора - може подсъзнателно да предизвика асоциация с опасност.
Решение на проблема.
Най-простият и лежащ на повърхността способ за решение на проблема - използването на външно осветление. Но и това си има своите подводни камъни. Ако това е основното осветление, то ние ще получим обща засветка на екрана на телевизора, което води до снижение на контраста, особено забележимо на проекционните телевизори. Използването на стенни, подови или настолни лампи (особено с вградени димери - регулатори на яркостта на светене на лампите) позволява да се подобри ситуацията. Но тук се появяват нови проблеми - проблеми с разположението на такъв род осветление. Ако осветлението е разположено зад зрителя, то има висока вероятност от появяване на отблясъци на екрана на телевизора. В случай, когато осветлението е разположено на същата стена на която е и телевизора , произтича отвличане на вниманието от екрана към самите лампи. От всичко това може да се направи извода, че най-добрият изход би бил обезпечаване на фоново осветление около телевизора.
Задача: ненатрапчиво да се освети фона около телевизора, за да се задейства периферното зрение, без да се отвлича вниманието от самия източник на светлина. Решение: да се сложат лампи зад телевизора и да се освети стената отзад. Просто е. И пространството около екрана е осветено, и източника на подсветка е прикрит от самия телевизор.
Фоново осветление.
Philips Ambilight най очевидното решение - използване на източник на бяла светлина зад телевизора за осветление на стената. Поначало луминесцентни лампи, а после и свръх-ярки светодиоди с бял цвят. Използването на луминисцентни лампи е нежелателно заради повишеното топло-отделяне и габарити. Използват се както външни лампи за фонова подсветка, самостоятелно разположени зад който и да е телевизор, така и вградени в самият телевизор източници на фоново осветление. Преимуществата на такъв подход се явяват простота и решението на основният проблем - намаляване на натоварването на очите.
Следващата идея била да се получи цветна подсветка. За осветление на основа лампи се използвали професионални театрални светофилтри във вид на ленти, вградени в самите лампи. Светодиодните лампи позволили да се получи по елегантно решение. Вместо светодиоди с бял цвят се използват цветни светодиоди с базови цветове - червен, зелен и син. Това позволява: първо - да се получи повече от трицветна подсветка, комбинирайки базовите цветове; второ - динамично да се менят цветовете по време на гледане. Основната разлика от предишната система - възможността да се подобрят цветовете на подсветката по свой вкус, без да се губят основните преимуществата на предходното решение.
Следващото развитие на идеята за динамично изменение на цвета на подсветката стана системата Ambilight (от ambient light - заобикаляща светлина) от компанията Philips. Стана възможно да се променя цвета на подсветката не просто произволно а, например - както в дъгата, от червено до виолетово на основа анализ на картината. Специален процессор анализира изображението "в движение" и променя цветовете на подсветката в съответствие с преобладаващият цвят в кадъра. С други думи, ако изображението на екрана на телевизора се измени от горите към небето, а после ни пренесе в пустинята, цвета на фоновата подсветка ще се измени от зелен до син, а после става жълт. Впрочем, в тези системи е предвидено и използването и на постоянна (не променяща се във времето) подсветка - бяла или цветна.
Последната новост в областта на фоновата подсветка - системата клас Aurea. Картината се анализира вече не просто на предмет оценка "какъв цвят в кадъра преобладава", а и какъв основен цвят е разположен във всеки край - ляв и десен (цифра 2 в названието системата Ambilight). "стереосистема" за адаптация на подсветката разделно в ляво и дясно, а понякога - и горният, край на телевизора. Подсветката се получава по-динамична, предаваща по-добре движението в кадъра.
Съвсем екстремално решение в тази област е - анализът на цветовете по целия периметър на кадъра. Цвета вече не се явява плосък даже е поотделно на всяка страна на кадъра, и зависи от картината. Ако в кадъра присъства земя и ясно небе, то страничната подсветка ще бъде зелена долу и синя горе. И колкото по-високо в небето се издига камерата, толкова по-ниско ще се спуска синият цвят на фоновата подсветка по краищата на телевизора, стеснявайки зеленият. В такива условия, изображението зрително се разширява извън пределите на телевизионният кадър. Външната граница на областта на засветката няма резки граници, което придава на изображението съвършено фантастичен вид.
Няколко забележки.
Използването на фонова подсветка е - оптималното решение за гледане на телевизор. При използване на динамично променяща се цветова подсветка следва да се oтчитат два момента. Първият: за разлика от статичната фонова подсветка, в "динамичната" остава ефекта от прехода от абсолютно тъмна стая към максимално яркото изображение на екрана. И този ефект може да бъде усилен от фоновата подсветка. Решение - яркостта на подсветката не трябва да се намаля до нула даже при абсолютно черен кадър. Вторият момент: при използване на подсветка, цвета на която зависи от сюжета на екрана, стената зад телевизора трябва да бъде бяла или неутрално сива. Иначе сумарният цвят на стената и подсветката може да се окаже непредсказуем, което ще разруши самата идея на такова решения.
Трябва да помним, че цветовият обхват и контраст на който и да е телевизор не покрива всички възможности на човешкото зрение. Освен това, телевизора през цялото време е разположен на едно и също разстояние от зрителя и очите са фокусирани на постоянно разстояние, което също уморява зрението. В живота си постоянно фокусираме зрението си на предмети намиращи се на различно разстояние от нас. Как правилно да гледаме телевизор.. просто не трябва да злоупотребявате.
PS. Аз силно препоръчвам използването на "Bias Lighting" - особено при гледане в тъмно или слабо осветено помещение. "Bias Lighting" помагат за намаляване на "напрежението и умората на очите". Като допълнителна полза те също така увеличават "възприемания" контраст на дисплея, повишавайки нивата на черното на телевизора, и спомагат за смекчаване на проблемите с "цъфтенето" и "замъгляването".
За повече информация относно "Bias Lighting", вижте Какво е Bias lighting и защо трябва да го използвате .
За "Bias Lights" вижте: www.biaslighting.com
https://lightpack.tv/
Keiang's electronics hobby side - hardware based TV Ambient-Light "SCIMO"
https://www.indiegogo.com/projects/l...-living-room#/
Как да си направим ambilight ?
http://www.napravisam.bg/forum/viewt...=asc&start=495
http://www.ambilight4pc.com/philips-...lips-ambx.html
http://divxstation.com/article.asp?aId=151
http://www.hwp.ru/article.php?ID=2260
http://www.free-x.de/wiki/index.php/Atmo-plugin
Вешаем плазменную панель на стену. Делаем подсветку.
Фоновая подсветка телевизора Ambilight
Bias Lighting - From theory to DIY solution
http://www.instructables.com/id/Buil...olor-LED-bars/
http://www.dealextreme.com/details.dx/sku.11303
контролерите
Atmo-plugin – VDR Wiki
http://ca.rstenpresser.de/setup.php?l=de
https://de.hama.com/i/00096002/hama-...e=abb2#picture
Google Code Archive - Long-term storage for Google Code Project Hosting.
http://aptilight.ru/index.php?lang=ru
http://forum.ixbt.com/post.cgi?id=attach:62:15009:143:1
http://forum.ixbt.com/post.cgi?id=attach:62:15009:131:1
Amblone: DIY Ambilight
http://www.instructables.com/id/Java...Ambient-Light/
http://www.mindrunway.ru/HWUsb2.html





- при LCD тв наистина доста помага /особено с IPS панел/ ,но подобен ефект за картината при гледане на тъмно имат и двете "лунички" ,които съм сложил и осветяват стената зад тв още за CRT ми преди 15 год. 